Visualization of the study passage at the University


Adam Shorný Supervisor: Pavel Náplava Master thesis 2024
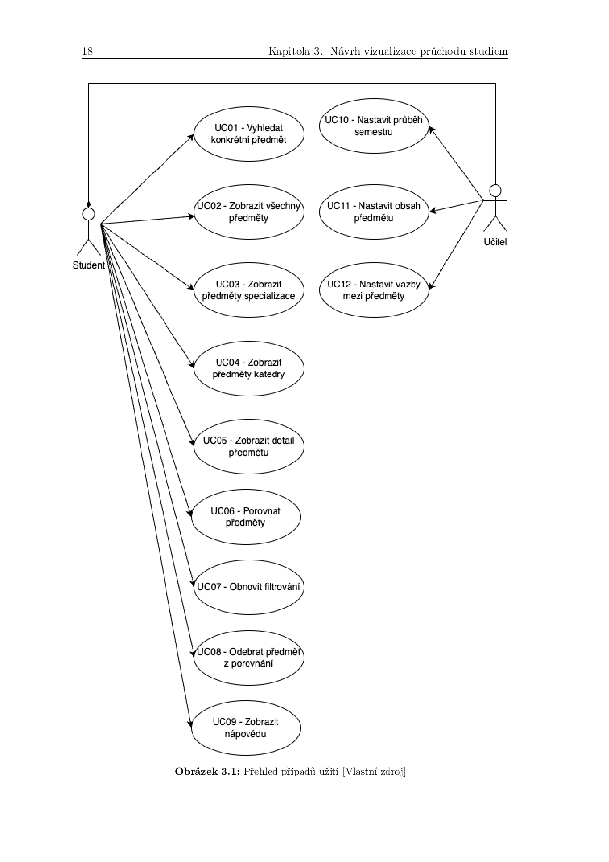
The thesis deals with the issue of accessibility of information about the study program "Software Engineering and Technologies" at the Faculty of Electrical Engineering, Czech Technical University. Currently, students can obtain this information mainly from the faculty's websites, or during their studies from relevant teachers or other students. However, there is a lack of a clear visualization of the entire study process. The aim of the thesis is to design and implement a frontend application for visualizing the study process. The application design is based on the human-centered design methodology and qualitative research conducted through semi-structured interviews with students of the program and two guarantors of selected study specializations. The implementation of the application follows the design, and its functionality is verified through user testing.